5月25日,第十五届全国大学生市场调查与分析大赛本科生组决赛在浙江财经大学落下帷幕,我校数学与系统科学学院“知付智囊团”(负责人:数学与系统科学学院李慧琳,队员:数学与系统科学学院殷延晨、龚浩文,文法学院朱晨彤,电气与自动化学院王灿灿)完成的“吾生也有涯,而知也无涯-数字经济背景下大学生知识焦虑与知识付费影响因素及消费意愿的调查分析”作品(指导老师:邓立凤)斩获全国一等奖,实现了我校在该项赛事上国赛一等奖零的突破。
全国大学生市场调查与分析大赛由中国商业统计学会创办于2010年,现已连续举办14届,累计有1000多所高校,140多万名学生积极参赛,并有近300家企业参与其中。2018年以来,连续7年跻身《全国普通高校学科竞赛榜单》前列,是全国极具影响力的品牌赛事,也是学术引领、政府支持、企业认可、海峡两岸暨港澳高度联动的多方协同育人平台。
据悉,本届大赛本次大赛共有589所高校、34.2万名学生报名参赛,历时7个月,共评出国家级一等奖163项、二等奖107项。最终我校荣获国家级一等奖1项,国家级三等奖16项、省级一等奖7项,省级二等奖4项及省级三等奖2项的优异成绩。(通讯员:葛天晨 赵仰生)

获奖团队合影
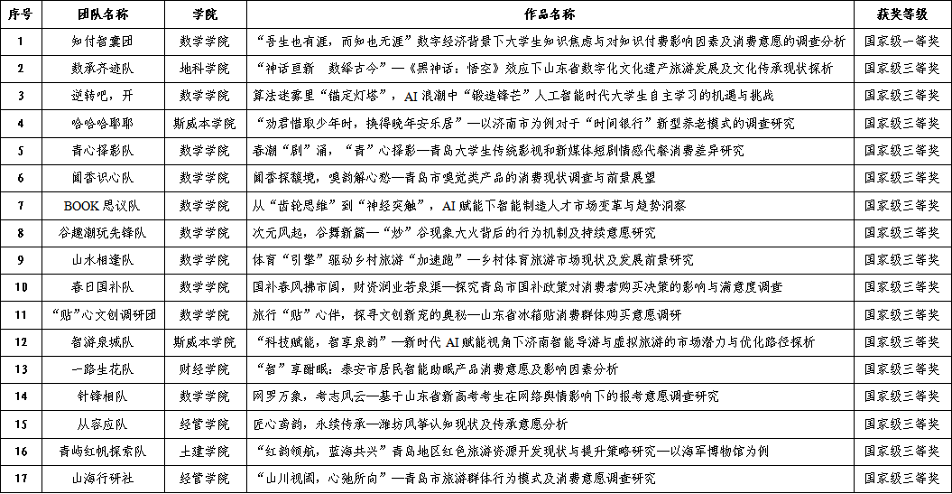
附国赛获奖名单
